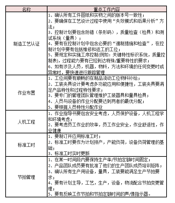
卓越工藝 日期:2016-10-23 / 人氣: / 來源:m.20mncr5.cn / 熱門標簽: 卓越工藝 把精益變革 工藝改善 我們比較一下在國內平均水準的民企、國企和外企的現場管控能力,我們會發現人真正出現較大差距的是工藝技術管理能力。就如同同樣是生產一臺產品,但兩家企業的效率差異會巨大,而真正影響他們效率的是都是作業布局、人機工程、工裝夾具等,以至于有些人往往把精益變革與工藝改善看做是一樣的事情。當然在精益變革中所講的卓越工藝模塊不是狹隘的工藝技術改善,它所包含的范圍更廣。 卓越工藝要素工作重點 作者:博革咨詢 精益管理推進模塊之精益布局← 【精益管理】淺談項目看板管理的重要性← 精益管理 精益生產咨詢 精益供應鏈咨詢 精益質量咨詢 精益人資咨詢 精益成本咨詢 精益研發咨詢 博革最新成功案例 6S管理 現場6S咨詢 倉庫6S咨詢 實驗室6S咨詢 6S改善周咨詢 博革最新成功案例 TPM管理 TPM設備運營咨詢 設備全壽命周期咨詢 TPM改善周咨詢 連續型行業TPM咨詢 集團型企業TPM咨詢 博革最新成功案例 目視化設計 分廠丨車間目視化 廠區丨戶外目視化 倉儲丨物流目視化 設備丨設施目視化 班組丨管理目視化 參觀丨通道目視化 博革最新成功案例 新工廠規劃 工業園區規劃 工廠布局規劃 車間布局規劃 生產線體設計 數字化工廠規劃 目視化系統設計 博革最新成功案例 精益人才 基層管理者實戰課程 中層管理者實戰課程 高層管理者實戰課程 金牌組長培養認證 精益運營實戰認證 精益人才培訓在線課程 博革最新成功案例
我們比較一下在國內平均水準的民企、國企和外企的現場管控能力,我們會發現人真正出現較大差距的是工藝技術管理能力。就如同同樣是生產一臺產品,但兩家企業的效率差異會巨大,而真正影響他們效率的是都是作業布局、人機工程、工裝夾具等,以至于有些人往往把精益變革與工藝改善看做是一樣的事情。當然在精益變革中所講的卓越工藝模塊不是狹隘的工藝技術改善,它所包含的范圍更廣。 卓越工藝要素工作重點 作者:博革咨詢